NotSan
Trainer
notsan.rd-essen.de
Quiz
Fälle
Fallbeispiele
GKRD
Trainer
Plan
ToDo
Übersicht
Neues Fallbeispiel
Reaktions-Pool
GKRD
Bearbeiten
Suche (Titel/Seite)
Nach Schlagwort
– alle –
A-Problem
Analgodesierung
Beckenschlinge
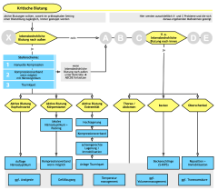
Blutung
Brandverletze
Bronchoobstruktion
Butylscopolamin
Hämostyptikum
Hypothermieprophylaxe
Ibuprofen
Immobilisation
Inhalationstrauma
Intoxikation
Ketamin
Ketanest
Kompressionsverband
Kritische Blutung
Medikamente
Midazolam
Morphin
Opioid
Opioide
Paracetamol
permissive Hyotension
Reposition
Schmerzen
Schock
Schockklasse
Schockraum
Spannungspneumothorax
Thoraxentlastungspunktion
Tourniquet
Tranexamsäure
Trauma
Übelkeit
Übergabe
Unterkühlung
VKOF
Vollelektrolytlösung
Volumen
xABCDE
Zugang
Filtern
Alle Seiten
Seite 19 • ID 27
xABCDE
Original
Seite 20 • ID 28
Secondary Survey
Original
Seite 23 • ID 6
Schockraum-Indikation
Schockraum
Original
Seite 24 • ID 29
SINNHAFT
Übergabe
Original
Seite 25 • ID 30
SINNHAFT (Erläuterungen)
Übergabe
Original
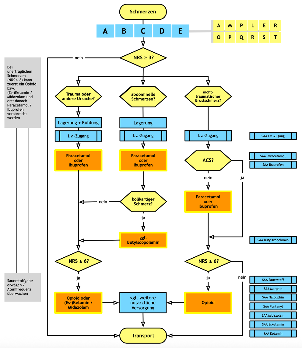
Seite 80 • ID 16
Schmerzen
Butylscopolamin
Ibuprofen
Ketamin
Midazolam
Opioid
Paracetamol
Schmerzen
Original
Seite 81 • ID 17
Analgodesierung Trauma
Analgodesierung
Schmerzen
Original
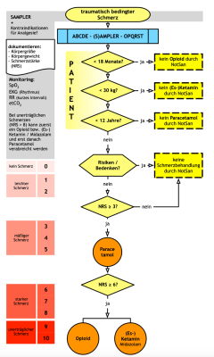
Seite 83 • ID 18
Analgodesierung Opioide
Analgodesierung
Opioide
Schmerzen
Original
Seite 88 • ID 21
Analgodesierung Ketamin und Midazolam
Analgodesierung
Ketanest
Medikamente
Midazolam
Schmerzen
Original
Seite 91 • ID 5
Trauma-Versorgung
Trauma
xABCDE
Original
Seite 91 • ID 15
Thoraxentlastungspunktion
Spannungspneumothorax
Original
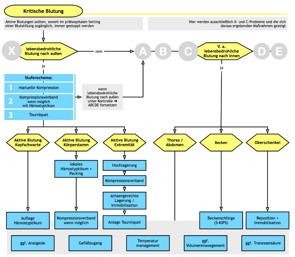
Seite 92 • ID 7
Blutungskontrolle
Beckenschlinge
Hämostyptikum
Kompressionsverband
Kritische Blutung
Reposition
Tourniquet
Tranexamsäure
Original
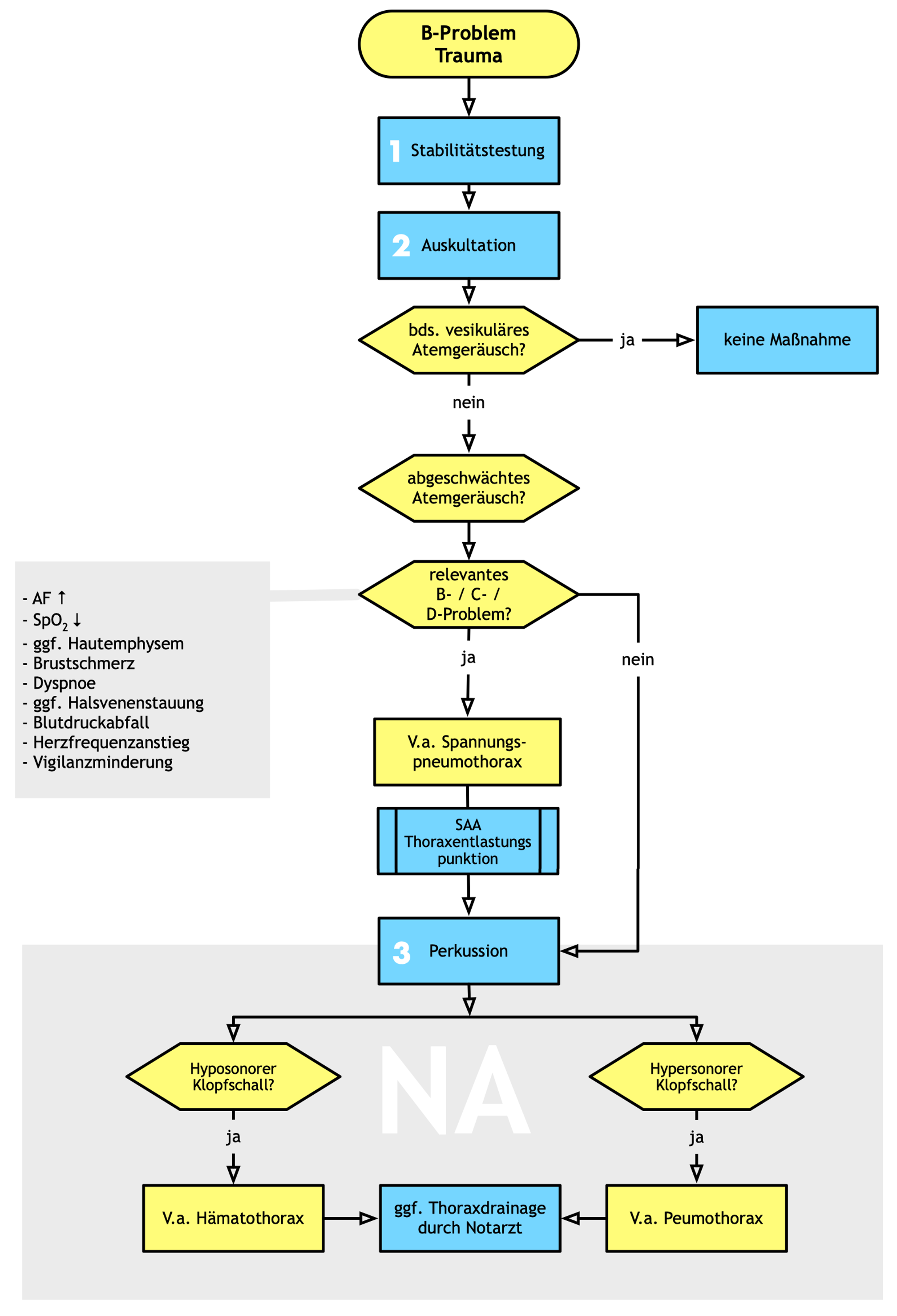
Seite 93 • ID 8
Trauma B-Problem
Spannungspneumothorax
Thoraxentlastungspunktion
Original
Seite 94 • ID 9
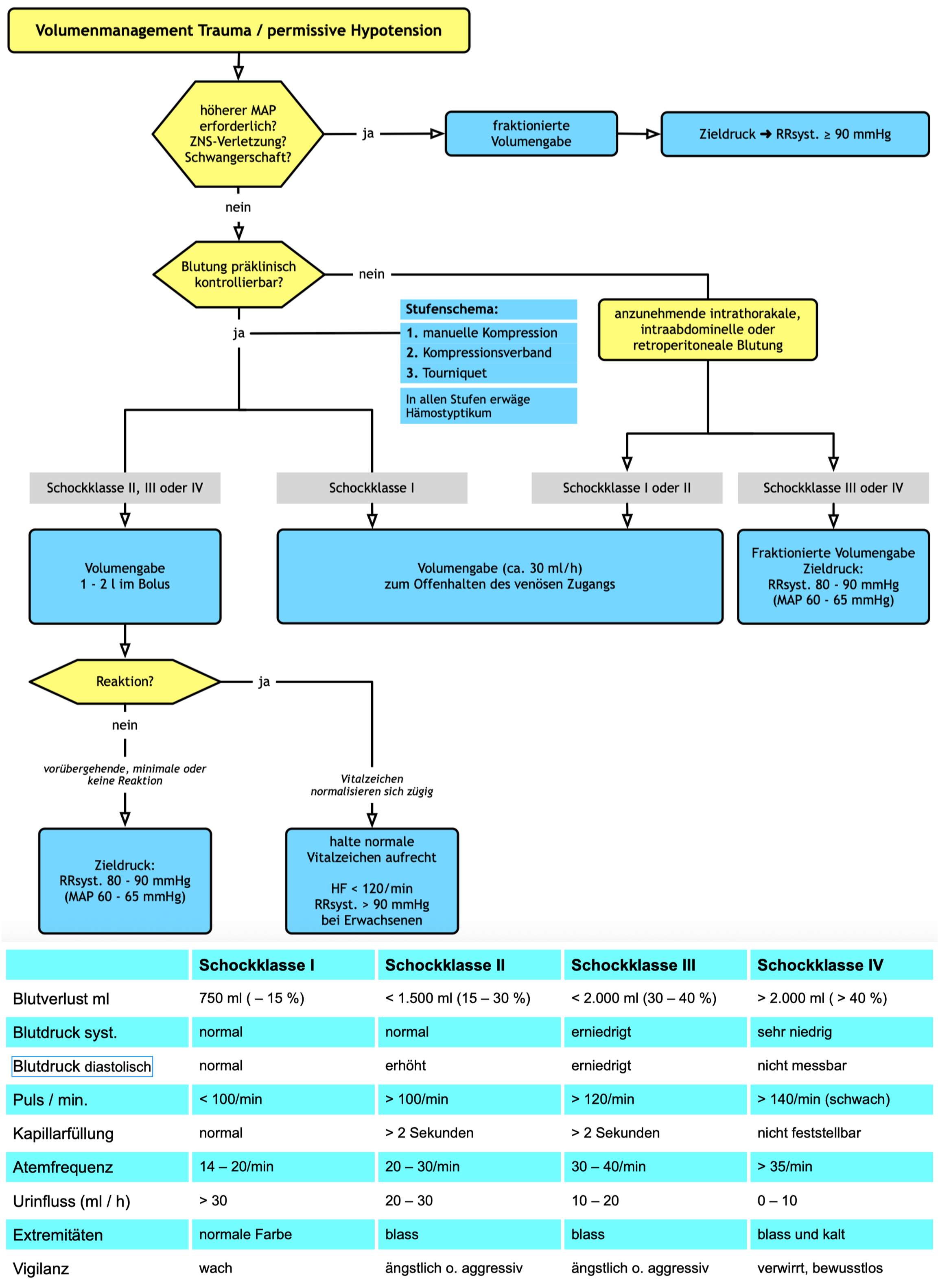
Volumenmanagement
permissive Hyotension
Schock
Schockklasse
Volumen
Original
Seite 95 • ID 26
Tranexamsäure
Blutung
Medikamente
Original
Seite 96 • ID 3
Trauma D-Problem
Original
Seite 97 • ID 4
Immo-Ampel
Original
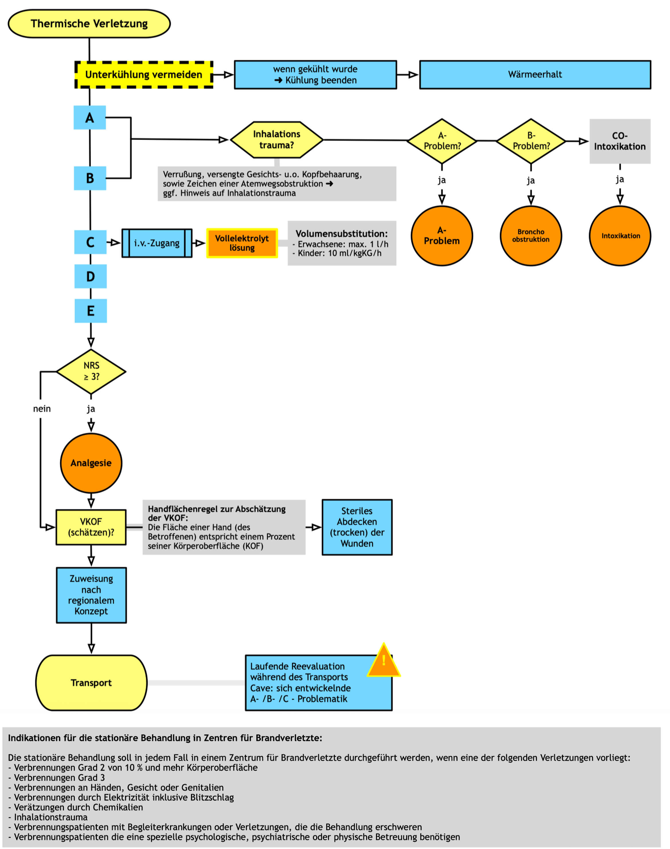
Seite 98 • ID 10
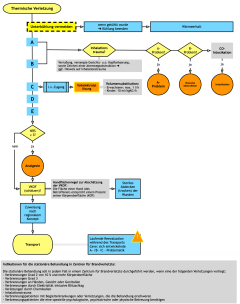
Thermische Verletzung
A-Problem
Brandverletze
Bronchoobstruktion
Inhalationstrauma
Intoxikation
Unterkühlung
VKOF
Vollelektrolytlösung
Original
Seite 99 • ID 11
Thermische Verletzung (Erläuterungen)
Hypothermieprophylaxe
Inhalationstrauma
Original
Seite 117 • ID 12
Intraossärer Zugang (i.o.)
Zugang
Original
Seite 124 • ID 13
Tourniquet
Blutung
Original
Seite 125 • ID 14
Beckenschlinge
Immobilisation
Original
Seite 143 • ID 22
Esketamin
Analgodesierung
Ketamin
Medikamente
Original
Seite 144 • ID 24
Fentanyl
Analgodesierung
Medikamente
Schmerzen
Original
Seite 152 • ID 23
Ketamin
Analgodesierung
Medikamente
Schmerzen
Original
Seite 155 • ID 19
Morphin
Analgodesierung
Morphin
Schmerzen
Original
Seite 158 • ID 20
Ondansetron
Analgodesierung
Medikamente
Morphin
Übelkeit
Original
Seite 162 • ID 25
Sauerstoff
Medikamente
Original